凯发网站首页 药检系统 新闻动态 信息公开 服务大厅 专题栏目 数据中心 服务平台 农药科学与管理

《农药登记试验质量管理规范》《农药登记试验单位评审规则》(2017年9月3日农业部公告第2570号公布,2022年1月7日农业农村部令2022年第1号修订)-凯发网站

浏览次数:24597

2017-09-14 24597

根据《农药管理条例》《农药登记试验管理办法》的有关规定,我部制定了《农药登记试验单位评审规则》《农药登记试验质量管理规范》,现予公布,自2017年10月10日起施行。

特此公告。

附件: 1.农药登记试验单位评审规则

         2.农药登记试验质量管理规范

农业部       

2017年9月3日

 

附件1

农药登记试验单位评审规则

第一条 为了规范农药登记试验单位评审工作,根据《农药管理条例》《农药登记试验管理办法》的有关规定,制定本规则。

第二条  农药登记试验单位认定技术评审按照本规则进行,包括资料审查和现场检查。

资料审查具体工作由农业部所属的负责农药检定工作的机构承担,现场检查由农业部统一组织。

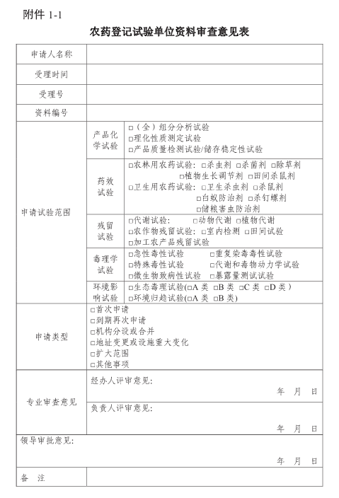
第三条 农药登记试验范围包括产品化学、药效、毒理学、残留和环境影响等方面。

产品化学试验包括(全)组分分析试验、理化性质测定试验、产品质量检测和储存稳定性试验。药效试验分为农林用农药试验和卫生用农药试验等。毒理学试验包括急性毒性试验、重复染毒毒性试验、特殊毒性试验、代谢和毒物动力学试验、微生物致病性试验和暴露量测试试验。残留试验包括代谢试验、农作物残留试验和加工农产品残留试验。环境影响试验包括生态毒理试验和环境归趋试验。

申请的试验范围包括多个方面的,应当分别提交资料。农业部按照申请试验范围评审,分别给出评审结果。

第四条 开展资料审查,应当填写《农药登记试验单位资料审查意见表》。组织机构、质量管理体系存在较大缺陷,或者人员及设施、设备与申请试验范围不匹配,或者试验报告和原始数据不符合《农药登记试验质量管理规范》的,应当判定为不符合要求,并说明具体原因。

第五条 资料审查符合要求的,根据申请试验范围,开展现场检查。

现场检查应当由3名以上检查员组成的检查组实施,实行组长负责制,必要时可以聘请相关方面专家参加检查。与申请人有利害关系的检查员和专家应当回避相关检查。

农业部组建农药登记试验单位检查员库,并对检查员进行培训。

第六条 现场检查前,提前3个工作日书面通知申请人和所在地省级农业主管部门。

第七条 开展现场检查的,检查组应当制定工作方案,按照下列程序进行:

(一)首次会议。介绍检查组成员、检查目的、依据、范围、试验项目,确定检查日程安排,明确检查纪律和注意事项,听取申请人情况介绍。

(二)检查评审。根据申请的试验范围,按照《农药登记试验质量管理规范》要求,通过现场考核、查阅档案、演示及问询等方式,逐条进行单项评审,如实记录检查中发现的问题,对相关现场、文件资料可以取证复制或拍照。有多场所的试验机构,检查组应当对所有试验场所进行了解和核查。

(三)内部交流。现场检查结束前,检查组应召开内部会议,交流检查情况,填写《农药登记试验单位现场检查偏离项目表》,按申请试验范围分别给出综合评审意见。

(四)末次会议。检查组召开由申请人主要人员参加的末次会议,通报检查情况及发现的主要问题,听取申请人意见。申请人应在《农药登记试验单位现场检查偏离项目表》中签字确认。

第八条 现场检查单项评审结果分为“符合”“轻微缺陷”“不符合”和“不适用”四类。

“符合”是指遵从《农药登记试验质量管理规范》要求。“轻微缺陷”是指微小偏离《农药登记试验质量管理规范》,且该情况是偶然的、孤立的,不会严重影响到试验项目的有效性。“不符合”是指严重偏离《农药登记试验质量管理规范》,可能影响试验项目的有效性和质量管理体系的运行。“不适用”是指此项检查内容与所申请试验不相关,不需要对其进行检查评审。

单项评审结果为“轻微缺陷”“不符合”的,应在“检查记录”一栏中予以说明。

第九条 现场检查综合评审结果分为“合格”“基本合格”和“不合格”。

第十条 所有单项评审结果为“符合”的,综合评审结果为“合格”。

第十一条 同时满足以下条件的,综合评审结果为“基本合格”:

(一)单项评审结果未出现“不符合”;

(二)关键项目的评审结果未出现“轻微缺陷”;

(三)单项评审结果为“轻微缺陷”的数量不超过评审试验范围项目总数的10%。

第十二条 有下列情形之一的,综合评审结果为“不合格”:

(一)单项评审结果出现“不符合”;

(二)关键项目的评审结果出现“轻微缺陷”;

(三)单项评审结果为“轻微缺陷”的数量超过评审试验范围项目总数的10%;

(四)现场检查中发现申请人弄虚作假的。

第十三条 检查组应当在现场检查完成后10个工作日内向农业部提交《农药登记试验单位现场检查偏离项目表》、农药登记试验单位现场检查报告、检查记录本及相关证明材料等。

第十四条 现场检查综合评审结果为“基本合格”的,申请人可以根据农业部要求整改,提交整改报告及相关证明材料。整改期限一般不超过30日。

第十五条 检查组负责对申请人提交的整改报告及相关证明材料进行书面审查,重点审查偏离项目是否得到纠正,原因分析是否合理,纠正措施是否得当,并能预防类似问题不再发生。

第十六条 检查组根据申请人整改完成情况,填写《农药登记试验单位整改情况意见表》,形成整改审查报告。整改不到位或未按期完成整改的,现场检查结果为“不合格”。

第十七条 农业部根据资料审查和现场检查结果进行综合评审,符合条件的,核发农药登记试验单位证书;不符合条件的,书面通知申请人并说明理由。

第十八条 本规则自2017年10月10日起施行。

 

附件:1-1农药登记试验单位资料审查意见表

1-2农药登记试验单位现场检查偏离项目表

1-3农药登记试验单位现场检查综合评审意见表

1-4农药登记试验单位整改情况意见表

1-5农药登记试验单位考核认定技术评审意见表

1-6农药登记试验范围和项目表


附件2

农药登记试验质量管理规范

第一章 总 则

第一条 为了加强农药登记试验管理,规范农药登记试验行为,确保农药登记试验数据的完整性、可靠性和真实性,保证农药登记评审工作的科学、有效,根据《农药管理条例》《农药登记试验管理办法》,制定本规范。

第二条 本规范适用于为申请农药登记提供数据而进行的试验,包括产品化学、药效、毒理学、残留和环境影响等试验。

第三条 农药登记试验单位开展农药登记试验应当遵循本规范。

第二章 组织和人员

第四条 农药登记试验单位(以下简称“试验单位”)应建立完善的组织管理体系,配备试验单位负责人、试验项目负责人(试验技术负责人)、质量保证人员、试验人员、档案管理员、样品管理员等。

第五条 试验单位负责人应当为法定代表人或者取得法人授权的人员,主要职责包括以下方面:

(一)全面负责试验单位的建设和组织管理,确保试验单位能够履行本规范;

(二)配备相应的设施、仪器设备、材料和人员,确保项目及时正常开展;

(三)建立档案管理制度,指定专人负责档案管理,留存每位工作人员的任职资格、培训情况、经历和工作职责的记录;

(四)明确工作人员岗位职责,加强业务培训;

(五)组织制修订标准操作规程,保存所有版本及修订记录,确保按最新版本执行;

(六)设立质量保证部门,任命质量保证人员,并确保其履行职责;

(七)制定并及时更新试验主计划表,掌握各试验项目的进展,每个试验项目启动前任命试验项目负责人,在多场所试验中根据需要任命试验分项负责人;

(八)确保试验项目负责人、试验分项负责人、质量保证人员和试验人员之间信息交流通畅;

(九)监督试验项目负责人书面批准试验计划,并提供给质量保证人员;

(十)建立计算机系统,并按照本规范要求进行系统验证、运转和维护;

(十一)提供良好的安全防护措施;

(十二)与委托方签订委托协议或合同,明确试验计划、完成期限等,及时将协议或合同、样品封样编号及产品名称、试验项目名称、项目负责人、预计启动和完成日期、试验地点等信息上传至农业农村部规定的农药管理信息平台。

第六条 试验项目负责人应当对试验全过程和最终试验报告负责,主要职责包括以下方面:

(一)批准试验计划,确保试验计划满足委托方的技术要求;核查试验条件,确保满足试验要求;

(二)及时向质量保证人员提交试验计划副本,在试验过程中与质量保证人员保持有效沟通;

(三)确保试验人员可随时获取试验计划,并按照相应的标准操作规程或试验准则开展试验,确保安全防护措施执行到位;

(四)及时了解试验偏离的情况,审批任何可能影响试验质量和完整性的行为,评估任何偏离的影响,必要时采取适当的纠正措施;

(五)确保在用仪器设备、计算机系统应当得到校准或验证,原始数据记录真实、可靠;

(六)批准最终试验报告,确保试验报告完整、真实、准确地反映试验过程和结果;

(七)试验完成(包括试验终止)后,确保试验计划、最终试验报告、原始数据和相关材料及时归档;

(八)对于多场所试验,试验计划和最终试验报告中应当明确描述试验所涉及的各试验场所及试验分项负责人的作用;

(九)独立完成试验,特殊情况需要分包的,应当选择农业农村部认定的具有相应资质的试验单位,并签订协议或合同;

(十)如试验计划发生修订,应当确保修订后的试验计划遵循(一)、(二)、(三)的要求。

第七条 试验分项负责人主要职责包括以下方面:

(一)负责试验项目负责人委托的某项试验或某阶段的试验,依据试验计划和本规范要求实施所承担的试验;

(二)在试验过程中,书面记录试验计划或试验标准操作规程的偏离情况,及时向试验项目负责人报告;

(三)向试验项目负责人提交最终试验报告的分报告;

(四)及时向试验项目负责人转交或存档所承担试验的资料和样本。如果存档,应当向试验项目负责人说明资料和样本的存档场所及存档时间。未经试验项目负责人书面同意,不得处置任何资料和样本。

第八条 质量保证人员主要职责包括以下方面:

(一)了解试验进程,持有全部已批准或修订的试验计划、现行有效的标准操作规程副本,以及最新的主计划表;

(二)审核标准操作规程,判断是否符合本规范要求;

(三)审查试验计划是否包含本规范要求的内容,并将审查情况形成书面文件;

(四)检查所有的试验项目是否按照本规范实施,试验人员是否能方便获取、熟悉并遵守试验计划和相关的标准操作规程或试验准则;

(五)审核最终试验报告,确认是否全面、准确地记录试验方法、试验步骤和试验现象,试验结果是否正确、完整地反映原始数据;

(六)以书面形式及时向试验单位负责人、试验项目负责人、试验分项负责人以及其他相关管理者通报检查结果;

(七)在最终试验报告中签署质量保证声明,描述检查情况、检查结果通报情况;

(八)监督计算机系统是否遵从本规范,进入计算机系统查阅数据。

第九条 试验人员主要职责包括以下方面:

(一)掌握与其承担试验相关的质量管理规范要求;

(二)熟悉试验计划及相关标准操作规程或试验准则,并按要求进行试验;

(三)及时、准确地记录原始数据,对数据的真实性负责;

(四)书面记录试验中的任何偏离,并直接报告给试验项目负责人或试验分项负责人;

(五)遵守安全防护措施,降低试验可能对自身的危害,及时向有关人员报告自身健康状况。

第十条 档案管理员主要职责包括以下方面:

(一)按照档案管理和标准操作规程要求实施档案管理,防止档案资料损坏、变质和丢失;

(二)对移交的文件、资料、标本、原始数据、最终的报告等进行验收、分类和存档,确保档案资料有序存放、方便检索;

(三)如实记录存档文件、资料、标本及原始数据的借阅、归还情况。

第十一条 样品管理员主要职责包括以下方面:

(一)按照标准操作规程管理样品,控制样品储藏设施条件;

(二)准确记录样品接收信息,清楚标识样品,按照每个样品的贮存要求贮存样品;

(三)负责试验期间样品流转、保存的管理;

(四)及时归档和处理样品。

第三章 质量保证

第十二条 试验单位应当有书面的质量保证计划,确保所承担的试验项目遵循本规范。

第十三条 试验单位负责人应当任命熟悉试验程序的人员作为质量保证人员,负责质量保证工作。质量保证人员直接对试验单位负责人负责。

第十四条 质量保证人员不得参与所负责质量保证试验项目的具体试验。

第十五条 对于多场所试验项目,应确保试验全过程和各场所遵从本规范。

第四章 试验设施

第十六条 试验场所要求:

(一)有足够的面积,布局合理,相互影响的区域有效隔离、互不干扰;

(二)电气管路、照明系统等设施设计,有利于开展试验,符合安全要求;

(三)环境条件应当符合试验要求,对试验结果有明显影响的环境要素应当监测、控制和记录;

(四)有良好的消防、安全防护、废弃物收集处理设施,保证试验场所安全和人员健康;

(五)重要试验场所应当有专人管理。

第十七条 被试物、对照物、样本及化学试剂等存放设施要求:

(一)被试物、对照物、样本应当分别具有独立的接收、储存的房间或区域,确保性状、浓度、纯度和稳定性不发生改变;

(二)化学试剂和危险物质应当安全储存,符合国家相关要求。

第十八条 档案设施要求:

(一)具有足够的空间存放档案资料(包括试验计划、原始数据、最终试验报告及标本等);

(二)设施设计和环境条件满足所存资料长期安全保存的要求;

(三)建立档案管理系统,便于分类、检索和查阅。

第十九条 废弃物处置及设施要求:

(一)具有专门的废弃物分类、收集、储存设施;

(二)废弃物处置不得影响试验项目完整性;

(三)遵守有关废弃物收集、储存、处理净化和运输规定。

第五章 仪器、材料和试剂

第二十条 配备满足试验以及环境要求的仪器设备。各类仪器设备(包括计算机系统和环境控制设备)都应当有足够的空间妥善放置。

第二十一条 用于试验的仪器和材料不应对试验体系产生干扰。

第二十二条 按照标准操作规程对仪器设备进行安装、操作和性能验证,并定期检查、清洗、维护、检定/校准,形成记录予以保存。检定/校准应尽量溯源至国家标准。

第二十三条 被试物、参照物、试剂和溶液应当有标识,标注有效期、储存要求、来源、配制时间和稳定性等信息。

第六章 试验体系

第二十四条 物理/化学试验体系要求:

(一)妥善安置测定物理/化学指标的仪器,满足试验要求;

(二)确保物理/化学试验体系的完整性。

第二十五条 生物试验体系要求:

(一)建立和维持良好的环境条件,满足生物试验体系保存、处理和饲育等要求,确保试验体系及试验数据不受影响;

(二)及时隔离检疫新收到的生物试验体系,并进行健康评价,非正常死亡或发病的生物体不得用于试验,必要时按人道方式予以处理;

(三)生物试验体系在第一次给药之前,应当有一定的环境适应期;

(四)试验开始时,应当保证试验体系处于良好状态,试验期间应避免不同试验体系间及不同药剂处理组间的相互影响,试验体系出现伤病情况应及时进行隔离和治疗,试验前和试验期间所有伤病的诊断和治疗等异常情况的处理都应记录,试验结束后应对生物体妥善处理;

(五)保存生物试验体系及其饲料、垫料、培养材料等的来源、品种、数量、状况及收到日期等记录;

(六)在生物试验体系喂养笼具或容器上清楚标识试验信息,笼具或容器中单个生物试验体系也应有适当标识;

(七)饲育培养和处理试验体系的容器应当定期清洗和消毒,任何接触试验体系的材料不应含有污染物(如无法避免,污染物浓度不得高于可能干扰试验的水平);

(八)按照正常饲育管理规范的要求,定期更换动物垫料、培养材料,杀虫灭菌等处理应当有记录。

第七章 被试物、对照物和样本

第二十六条 接收、领取、储存和处理要求:

(一)有被试物、对照物和样本的性状描述、接收时间、有效期、接收数量和试验已用量等的记录;

(二)建立被试物、对照物和样本的接收、领取和储存程序,保证均匀性和稳定性,防止污染或混淆;

(三)储存容器上标明识别信息、有效期和特殊储存要求;

(四)建立被试物和样本的处理程序,有处理记录。

第二十七条 特征特性要求:

(一)被试物、对照物和样本都应当有明确的标识;

(二)对每个试验项目,应当掌握每批被试物和对照物的性状,包括批号、纯度、组成成分、浓度或其他特性等;

(三)试验单位应当及时与委托方核实被试物性状;

(四)了解被试物和对照物在储存和试验条件下的稳定性;

(五)如果给药或施用被试物时需用助溶剂或溶媒,应当测定其在助溶剂或溶媒中的浓度、均匀性和稳定性;

(六)除短期试验以外,所有试验的每批被试物均应当保留用于分析的样品。

第八章 标准操作规程

第二十八条 试验单位应当制定标准操作规程书面文件。标准操作规程的制定和修订应当经试验单位负责人批准。标准操作规程的制定、修订、分发、收回和销毁都应记录并归档。

第二十九条 试验单位所属的各个部门应当能及时获得与其有关的最新版本标准操作规程。相关人员应当及时学习掌握新制定或修订的标准操作规程。

第三十条 公开出版的标准、教科书、分析方法、论文和手册都可作为标准操作规程的补充材料。

第三十一条 试验中偏离标准操作规程的情况应当由试验项目负责人、试验分项负责人确认并书面记录。

第三十二条 标准操作规程应当包括以下方面:

(一)标准操作规程的制定、修订和管理;

(二)人员的任命、选用、变更和培训;

(三)试验计划的编制和修订;

(四)试验及试验计划的偏离;

(五)质量保证人员应当开展的检查项目,检查计划的制定及实施,检查记录和报告;

(六)被试物、对照物及样本的接收、识别、标记、领取、储存和处置;

(七) 仪器、材料和试剂:

1. 仪器:购置、验收、使用、维护、检定/校准;

2.计算机系统:购置、验收、验证、操作、维护、安全、变更管理和备份;

3.材料、试剂:购置、验收、配制、标识、储存和处置。

(八)记录、报告的生成、检索和储存:试验数据采集与分析(包括计算机系统的使用)、报告编写规则和存档办法、试验项目代码与索引系统的组成和使用;

(九)试验体系:

1.试验体系房间的条件准备和环境要求;

2.试验体系的接收、转移、存放、特征特性、识别、分组和饲育培养管理程序;

3.试验小区中试验体系的定位和布置;

4.试验前期准备、试验过程观察和记录,异常、濒死或已死亡试验生物体的处理;

5.标本/样本的采集、识别和处置(包括尸检、生理生化检测和组织病理学检查等)。

(十)其他需要制定的标准操作规程。

第九章 试验项目实施

第三十三条 试验计划要求:

(一)试验项目启动之前,应当制定书面的试验计划;

(二)试验计划应当经质量保证人员审查,由试验项目负责人签名批准并注明日期,必要时还需得到试验单位负责人和委托方的认可;

(三)试验计划的修订要有明确的理由,由试验项目负责人签名批准并注明日期,必要时应当经委托方认可,修订后的试验计划与原计划一起保存;

(四)试验项目负责人或试验分项负责人应当记录试验计划偏离情况,签名并注明日期和原始数据一并保存,并视偏离程度通知委托方;

(五)短期试验可使用通用的试验计划,并附上每个试验的具体要求。

第三十四条 试验计划应当包括以下内容:

(一) 试验项目基本内容:

1.试验项目名称;

2.试验性质和目的;

3.被试物名称和编码等基本信息;

4.拟使用的对照物及来源。

(二)试验委托方和试验单位情况:

1.委托方单位名称或委托人姓名和地址;

2.试验单位和涉及的试验场所名称和地址;

3.试验项目负责人的姓名;

4.试验分项负责人的姓名和所负责的试验阶段和责任。

(三)日期:

1.试验项目负责人、试验单位负责人、委托方批准/确认试验计划并签名的日期;

2.预计试验开始和完成时间。

(四)试验方法:拟采用的方法,包括国家标准、行业标准、其他公认的国际组织试验准则和方法等。

(五)其他事项(根据试验范围需求选用):

1.选择试验体系的理由;

2.试验体系的特征,包括种类、品系(亚品系)、来源、数量、体重、性别、年龄及其它有关信息;

3.给药或施用方法及其理由;

4.给药或施用的剂量/浓度、次数和期限;

5.试验设计的详细资料,包括试验的时间进程表、方法、材料和条件,需要测量、观察和检测的指标及频次,对不同指标拟采用的统计分析方法。

(六)记录:应当保存的记录清单。

第三十五条 试验实施要求:

(一)每个试验项目应设定唯一性编号,通过编号可追溯被试物、样本、标本、试验结果等档案材料;

(二)按照试验计划开展试验;

(三)试验中生成的所有数据应当直接、及时、准确、字迹清楚地记录,并有记录人员签署姓名和日期;

(四)更改任何原始数据应当按规定方式修改,注明更改理由,不得涂改、掩盖先前的记录,并由更改数据人员签署姓名和日期;

(五)直接输入计算机的数据应当有输入人员的确认,计算机系统应能够显示全部数据修改、核查痕迹,不得覆盖原始数据,数据修改时应明确修改理由和日期。

第十章 试验报告

第三十六条 基本要求:

(一)每个试验项目均应当有一份最终试验报告,短期试验的最终试验报告可由标准化的报告附加该试验特有的报告组成;

(二)试验项目中由试验分项负责人或试验人员完成编写的报告,应在报告中说明;

(三)试验项目负责人应在最终试验报告上签署姓名和日期,对数据有效性、真实性和完整性负责,同时说明遵从本规范和试验计划的程度,以及偏离对试验结果的影响;

(四)试验报告修订应明确说明修改或补充的理由,并由试验项目负责人签署姓名和日期;

(五)按照农药登记资料要求,需对试验报告格式进行重排调整的,不得对报告内容进行修正、增加或增补;

(六)根据委托方要求,试验单位可以出具最终试验报告副本,但应当与正本保持一致。

第三十七条 最终试验报告包括以下内容:

(一)试验项目基本情况:

1.试验单位资质证明文件(试验单位证书复印件);

2.登记试验委托协议/合同复印件;

3.试验项目名称及编号;

4.备案信息;

5.被试物封样编号;

6.有效成分基本信息,包括中英文通用名称、美国化学文摘号(cas号)、化学名称、分子式、结构式、相对分子量、外观、溶解度、稳定性、生物活性等内容,并注明出处;

7.被试物基本信息,包括名称、标称值、剂型、样品批号、外观、重量、生产日期、有效日期、来样日期、生产企业、生产企业地址、储存条件等;

8.对照物基本信息,包括通用名称、化学名称、外观、纯度、来源、批号、生产日期、有效日期、接收日期、储存条件、定值方法等。

(二)委托方和试验单位的情况:

1.委托方名称和地址;

2.所有涉及到的试验单位和试验场所的名称和地址;

3.试验项目负责人的姓名;

4.试验分项负责人姓名及其所承担的试验;

5.其他相关人员的姓名。

(三)试验开始时间和完成时间

(四)质量保证声明:列出检查类型、检查内容、检查结果,以及将检查结果报告给试验单位负责人、试验项目负责人、试验分项负责人的日期,同时确认最终试验报告反映原始数据的程度。

(五)仪器、试剂、材料和方法:

1.所用的仪器、试剂、材料与方法;

2.参考的国家标准、行业标准和公认的国际组织试验准则和方法等。

(六)结果:

1.摘要;

2.试验计划中要求的所有信息和数据;

3.使用的统计软件、统计方法及统计分析结果;

4.对试验结果的生物学意义和试验计划偏离的影响进行详细讨论,依照现行标准给出关键因子和关键数据,做出评价结论。

(七)归档:归档的材料包括试验计划、被试物、对照物、标本、样本、原始数据、最终试验报告等,并说明保存场所。

第十一章 归档和保存

第三十八条 下列材料应当归档保存:

(一)试验计划、原始数据、被试物、对照物、样本和标本的相关信息、最终试验报告以及主计划表;

(二)质量保证人员所有的检查记录;

(三)人员的资格、培训、经历和工作职责的记录,任命文件;

(四)仪器档案,包括购置、验收、维护、使用、检定/校准的记录与报告等;

(五)计算机系统的有效确认文件;

(六)所有版本标准操作规程及修订记录;

(七)环境监测记录;

(八)其他需要归档保存的资料。

第三十九条 任何试验材料的最后处理应有书面记录文件。被试物、对照物、标本及样本未到达规定的保存期而因某种原因需要处理时,应说明处理理由,并有书面记录文件。

第四十条 归档材料应分类存储,以便于按顺序检索和查找。任何归档材料的最后处理应有书面记录文件。

第四十一条 只有试验单位负责人授权的人员才能进入档案室,归档材料接收和借阅都必须有记录。

第四十二条 如果试验单位或归档合同机构破产,且没有合法的继承人,则这些档案应当并入试验委托方的档案。

第十二章 附则

第四十三条 本规范所用术语和定义如下:

(一)试验项目:是指在实验室或田间等环境中对某一被试物进行研究测定,获得其特性和有效性、安全性数据的一个或一组试验。

(二)试验场所:是指一个试验项目的某一阶段或多个阶段的试验地点。

(三)试验单位负责人:对试验单位的组织和职能具有管理权的人员。

(四)试验项目负责人(试验技术负责人):对试验项目的实施和管理负全面责任的人员。

(五)试验分项负责人:是指在多场所试验中,代表试验项目负责人专门负责该试验中部分试验内容或阶段的人员。

(六)质量保证体系:是指独立于试验项目,旨在保证试验单位遵循质量管理规范的体系,包括组织、制度、人员。

(七)标准操作规程:描述如何进行试验操作或试验活动的文件化规程。

(八)主计划表:反映试验单位的试验进行情况、工作量及时间安排的信息总汇。

(九)短期试验:是指采用常规技术,在短时间内进行的试验项目。

(十)试验计划:是指规定试验目的和试验设计以及包括所有修订记录的文本文件。

(十一)试验体系:是指用于试验中的生物的(一般包括试验生物及其特定生存条件)、化学的、物理的或者结合在一起的任何一个体系。

(十二)被试物(供试物):指试验项目中需要测试的农药样品。

(十三)对照物(参照物):指在试验中与被试物进行比较而提供基值的农药或其他化合物。

(十四)样本:是指来源于试验体系的用于检查、分析的试验材料。

(十五)标本:是指试验过程中采集的动物、植物或其它实物的整体或局部,经过处理可以长久保存,并保持其原形或特征,用于鉴定、考证、复核等。

(十六)原始数据:指在试验中记载研究工作的原始记录和有关文书材料,或经核实的复印件。例如:观察记录、试验记录本、照片、底片、色谱图、缩微胶片、磁性载体、计算机打印资料、自动化仪器记录材料等。

(十七)试验开始时间:指第一次采集试验数据的日期。

(十八)试验完成时间:指最后一次采集试验数据的日期。

(十九)试验项目启动时间:指试验项目负责人签署试验计划的日期。

(二十)试验项目完成时间:指试验项目负责人签署最终试验报告的日期。

第四十四条 本规范自2017年10月10日起实施。

相关内容 更多>>

回到顶部 回到顶部
网站地图